shala@bcflange.com
中文版
ENGLISH
菜单
首页
企业简介
产品中心
工厂展示
质量监控
产品应用
荣誉证书
联系我们
1
2
您现在所在的位置:
首页
>
企业简介
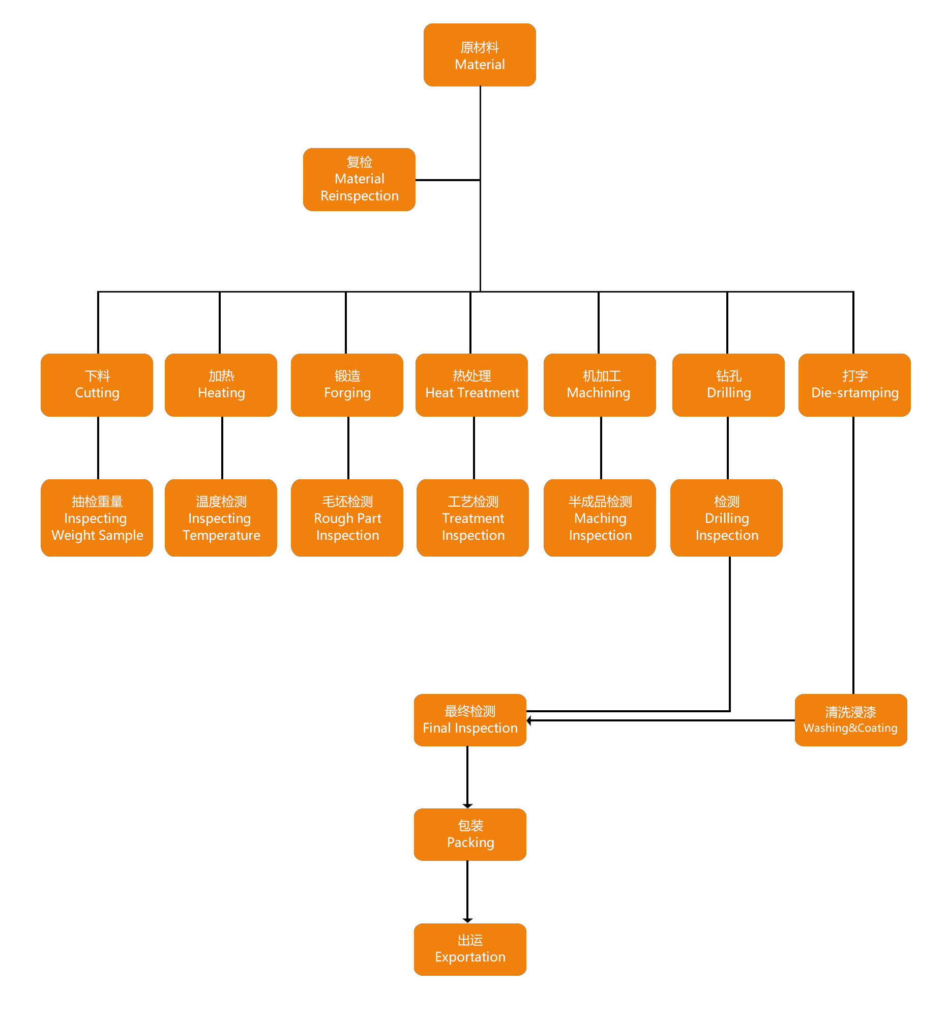
> 工艺流程
企业简介
工艺流程
组织机构图
首页
一键电话
一键短信
一键地图